指南与共识|烧伤侵袭性真菌感染诊断与防治实践指南(2024版)
发布时间:2024-08-31 15:29:49 点击量:
烧伤侵袭性真菌感染诊断与防治实践指南(2024版)
中国医疗保健国际交流促进会烧伤医学分会 《中华烧伤与创面修复杂志》编辑委员会
引用本文:中国医疗保健国际交流促进会烧伤医学分会, 《中华烧伤与创面修复杂志》编辑委员会. 烧伤侵袭性真菌感染诊断与防治实践指南(2024版)[J]. 中华烧伤与创面修复杂志, 2024, 40(7): 1-14. DOI: 10.3760/cma.j.cn501225-20240103-00003.
摘要:烧伤患者是侵袭性真菌感染的高发人群。近年来,侵袭性真菌感染在烧伤人群中的发病率呈升高趋势,并日益成为严重烧伤患者死亡的重要原因之一。中国医疗保健国际交流促进会烧伤医学分会、《中华烧伤与创面修复杂志》编辑委员会共同发起并组织多学科专家,基于目前的循证医学证据、临床实践和其他学科权威指南,对《烧伤侵袭性真菌感染诊断与防治指南(2012版)》进行了修订,以期进一步规范烧伤侵袭性真菌感染的临床诊断与治疗。
关键词:烧伤;侵袭性真菌感染;诊断;临床方案;指南
点击文末“阅读原文”查看指南全文,或识别下方二维码下载PDF
严重烧伤患者,是侵袭性真菌感染(invasive fungal infection,IFI)的高发人群[1-3]。近年来,IFI在烧伤人群中的发病率呈升高趋势,并日益成为导致严重烧伤患者死亡的重要原因之一。为使烧伤医学工作者对烧伤IFI有一个更加全面、系统的认识,由中国医疗保健国际交流促进会烧伤医学分会、《中华烧伤与创面修复杂志》编辑委员会组织相关专家进行多次讨论,在《烧伤侵袭性真菌感染诊断与防治指南(2012版)》的基础上,结合近年来国内外相关指南、共识、研究进展和临床实践,对烧伤IFI诊断和治疗指南进行了修订,旨在指导与进一步规范我国烧伤医师的临床实践工作[4-9]。
1、指南制订方法
本指南的修订工作于国际实践指南注册与透明化平台(http://www.guidelines‐registry.cn)进行了中英文双语注册(注册编号PREPAGE-2023CN392),并撰写和上传了指南修订计划书。
本指南的制订工作组成员由烧伤外科学、重症医学、感染病学、临床药学、临床微生物学、循证医学等多领域专家团队组成,设首席专家负责项目的总体计划实施,专家组负责对证据质量进行审核及推荐意见的形成,文献整理组负责文献和证据的检索与收集整理,证据组负责对证据质量进行初步评价,执笔组负责指南的撰写。
证据组通过文献调研和专家咨询,初步筛选出本共识的临床问题;再通过在线问卷调查评价临床问题的重要性,进一步筛选整理临床问题,并由专家组审核确认临床问题。将临床问题按照IFI的危险因素、预防、诊断和治疗4个领域进行分类,并将预防与治疗部分的临床问题按PICO(P:人群/患者,I:干预措施,C:对照/比较,O:结局指标)形式解构。证据组成员通过PubMed、Embase、Cochrane Library、中国知网、万方等数据库等进行文献检索。检索词包括侵袭性真菌感染(invasive fungal infection)、烧伤(burns)、流行病学(epidemiology)、诊断(diagnosis)、预防(prophylaxis)、治疗(management,therapy)等,根据各临床问题进行分别设定,检索时间为从各数据库建库开始至2023年6月30日。文献整理组成员复检文献,并筛选和汇总符合要求的文献数据,纳入分析的文献包括国内外IFI相关指南或专家共识23篇、荟萃分析或系统评价4篇、临床随机对照试验(randomized controlled trial,RCT)研究18篇、前瞻性非随机对照研究6篇、观察性临床研究96篇、临床案例报道13篇、临床经验总结12篇,最终根据专家组讨论形成的推荐意见纳入了其中147篇文献。
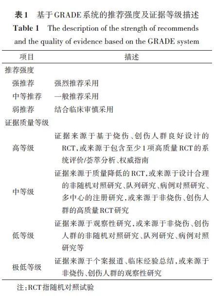
本指南采用基于GRADE(grading of recommendations, assessment, development, and evaluation)评估体系,将循证证据等级划分如下:
(1)高等级,证据的观察值有较大把握接近真实情况;
(2)中等级,证据的观察值可能接近真实情况;
(3)低等级,证据的观察值可能与真实情况有差别;
(4)极低等级,证据的观察值可能与真实情况有明显差异。
根据德尔菲法则的要求,将本指南内容征询专家组意见,共进行2轮函询和1轮会议讨论。专家对推荐意见进行调整与修改后,按照同意程度进行评分,分为“强烈同意”“同意”“中立”“反对”“强烈反对”5个维度,最终以“强烈同意”“同意”比例作为推荐强度的参考依据。推荐等级的制定考虑了证据的质量、患者价值和偏好、成本效益以及干预措施的可行性等因素。专家推荐等级划分如下:
(1)强推荐,按照目前的循证医学证据或普遍的观点,该措施被认为对绝大多数患者有益或有效(专家推荐意见中“强烈同意”+“同意”比例≥75%);
(2)中等推荐,该措施证据质量不是很高,该措施可能对多数患者有益,可结合患者具体情况和本身意愿采用(专家推荐意见中“强烈同意”+“同意”比例≥50%且<75%);
(3)弱推荐,该措施的临床获益证据不充分,或利弊相当,需要结合患者的临床情况审慎采用(专家推荐意见中“强烈同意”+“同意”比例<50%)。证据等级与推荐意见层级标准见表1。见表1。
2、烧伤IFI的定义
烧伤IFI是烧伤后的一种严重并发症,指各种类型的真菌在烧伤患者创面、内脏器官、血液及其他组织定植并生长,诱发局部或全身性炎症反应,并造成机体细胞与组织实质性损害[10]。
3、烧伤患者IFI的流行病学
3.1 烧伤患者IFI的发病率
烧伤IFI的发病率受患者所在地区、病房环境及总体治疗水平的影响,其差异较大,在全球范围内烧伤患者IFI的总体发病率约为0.5%~12.0%[11-13]。但在重度烧伤或入住烧伤ICU的患者中,IFI的发病率则高达9.0%~32.0%[14-16]。烧伤IFI的发病率与患者的烧伤严重程度呈正相关[17],故对于重度烧伤及入住烧伤ICU的患者,应高度警惕IFI的发生风险。
3.2 烧伤患者发生IFI的主要病原菌
念珠菌属是烧伤IFI的最主要病原菌,占比约72%~90%。侵袭性念珠菌感染以白色念珠菌、近平滑念珠菌、热带念珠菌、光滑念珠菌和克柔念珠菌最为常见[1-2,18-20]。白色念珠菌曾经占到IFI病原菌的70%~90%,但近年来在重症烧伤患者中,以近平滑念珠菌、热带念珠菌为代表的非白色念珠菌感染的比例呈显著增加趋势[3,18,21-22]。曲霉菌感染约占烧伤IFI的5%~28%,其中以烟曲霉最为常见,其次为黄曲霉及黑曲霉[23-24]。毛霉目真菌(根霉菌、横梗霉菌、毛霉菌、根毛霉菌等)与镰刀菌等引起的IFI约占烧伤真菌感染的不足5%或更低[25]。而卡氏肺孢子菌、致病性隐球菌、双相真菌等导致的IFI多见于器官移植或重度免疫功能不全患者,在烧伤患者中则较为罕见。
3.3 发生IFI的烧伤患者预后
IFI可导致烧伤患者的住院时间延长,并导致医疗总费用的显著增加[18,26]。烧伤IFI患者的总体病死率为6%~37%,其归因病死率为8%~26%,并发真菌血流感染的烧伤患者的总体病死率则高达23%~52%[18,27-29]。在烧伤患者中,不同类型IFI导致的病死率存在较大差异,如侵袭性念珠菌感染患者的病死率约为5%~23%,侵袭性曲霉菌感染患者的病死率则约为26%~52%,而侵袭性毛霉菌感染患者的病死率则高达31%~70%[25,28,30-31]。
3.4 烧伤患者发生IFI的危险因素
在烧伤患者中,IFI除可发生于合并有免疫抑制基础疾病的患者外,更多的是发生于伤前免疫系统功能正常的重症烧伤患者。与其他外科或重症科室的患者相比,烧伤患者最突出的特点是其皮肤组织因烧伤导致解剖生理屏障完整性的大范围破坏,以及由于继发严重的全身炎症反应导致的免疫系统抑制。同时,严重烧伤患者往往有多种体腔和血管内的插管,且可能伴有呼吸道、消化道黏膜损伤,较其他的重症患者具有更多解剖生理屏障损害。前述情况均使得正常定植于烧伤患者体表皮肤和体腔黏膜表面的条件致病真菌以及环境中的真菌易于侵入原本无菌的深部组织与血液[32-35]。
4、烧伤IFI的诊断
4.1 诊断依据
4.1.1 宿主易感因素
4.1.1.1 患者因素
(1)年龄>65岁;烧伤面积>50%TBSA或Ⅲ度烧伤面积>30%TBSA,合并吸入性损伤;受伤环境污秽或烧伤创面接触泥土、污水等;合并糖尿病或烧伤后继发高血糖、自身免疫性疾病,腹部损伤或消化道穿孔;烧伤患者住ICU时间>2周(强推荐,中等级[11,13,18,20,22,36-39])。
(2)存在念珠菌定植,尤其是多个部位(在气道分泌物、尿液、口咽拭子、直肠拭子、创面分泌物等2个以上部位标本中分离出即使菌株类型不同念珠菌)的定植或某一部位持续(每周2次以上真菌培养阳性)定植(中等推荐,中等级[11,40])。
4.1.1.2 治疗性因素
(1)存在各种侵入性操作,如机械通气持续时间>48 h、血管内导管留置时间>2周、导尿管留置时间>2周、气管插管/气管切开术后时间>2周、因急性肾损伤接受血液净化治疗等;近1周内接受大面积切痂、清创或植皮手术治疗且手术面积≥5%TBSA者(中等推荐,低等级[34,41-43])。
(2)药物治疗,如使用≥3种抗菌药物(尤其是广谱抗菌药物)持续时间>5 d、多成分输血、肠外静脉营养支持治疗持续时间>2周、烧伤治疗期间接受任何剂量的糖皮质激素治疗等(中等推荐,中等级[15,31,41,44])。
4.1.1.3 免疫功能抑制
(1)烧伤前长期(>2周)应用糖皮质激素(静脉或口服剂量相当于泼尼松0.5 mg·kg-1·d-1以上)的患者(弱推荐,低等级[45])。
(2)中性粒细胞计数<0.5×109/L且持续时间>10 d,或CD4+T淋巴细胞计数<200×106/L且持续时间>3 d(弱推荐,中等级[18])。
(3)伤前30 d内接受过或正在接受免疫抑制治疗或放射治疗、化学治疗(弱推荐,低等级[46])。
(4)患有获得性免疫缺陷综合征或遗传性免疫缺陷,如联合免疫缺陷病、遗传性胱天蛋白酶募集域蛋白9(caspase recruitment domain-containing protein 9,CARD9)基因缺陷的患者(弱推荐,低等级[41,47])。
4.1.2 临床特征
4.1.2.1 患者全身症状
患者表现为发热(最高体温>38.3 ℃),且经有效治疗浓度的敏感广谱抗菌药物治疗>3 d后症状无缓解(中等推荐,低等级[4,6-7,39])。
4.1.2.2 创面表现
(1)烧伤创面出现灰白、褐色的霉点或霉斑;
(2)创面快速进行性加深且形成圆形或不规则形坏死斑,或呈豆渣样、奶酪样坏死,或出现深部肌肉大范围坏死和/或肢体远端广泛干性坏死;
(3)创面肉芽组织脆性大、触之易出血,表面有薄层黏液状分泌物附着,移植皮片虽建立血运,但无法生长扩展,最终被溶解;
(4)在正常皮肤上可见细小出血点或弥散性红斑样结节,创面周围正常皮肤出现明显的红肿、皮温升高等表现。中等推荐,低等级[4,25,48]。
4.1.2.3 器官/系统表现
(1)神经系统:患者意识异常,特别是有兴奋与抑制交替表现;极少数患者可能出现癫痫、脑膜刺激征等表现(弱推荐,低等级[49])。
(2)呼吸系统:近期呼吸道感染症状、体征加重,痰液黏稠呈胶冻状;或影像学检查结果提示新出现、非后文4.1.2.4所述的典型肺部浸润影(弱推荐,低等级[50])。
(3)泌尿系统:有尿频、尿急、尿痛等尿路刺激症状,尿液浑浊特别是有絮状团块样漂浮物,部分患者可能有血尿表现,尿液生化检查或尿沉渣细胞计数异常(弱推荐,极低等级[51])。
(4)消化系统:吞咽易呛,食欲低下、恶心、腹胀,水样腹泻或黏液样便(弱推荐,极低等级[51])。
(5)其他:出现眼底异常、心脏瓣膜赘生物、皮下结节,或者影像学检查结果提示脏器内感染灶形成,而血液标本细菌培养阴性(弱推荐,低等级[52])。
4.1.2.4 影像学表现
胸部CT检查结果提示,存在下列4项典型影像学改变中的任何1项。
(1)高密度边界清楚的实变影,伴或不伴有晕轮征(halo sign);
(2)新月形空气征(air crescent sign);
(3)肺部空洞;
(4)楔形的支气管节段、肺叶实变。需要注意,是否出现上述典型影像学特征取决于IFI主要累及的系统/器官、基础疾病的种类、病程所处的阶段及机体的免疫状态,部分烧伤IFI患者可无上述典型的影像学表现。强推荐,中等级[53-55]。
4.1.3 实验室检查结果
(1)血液标本β-1,3-D葡聚糖(G试验)或半乳甘露聚糖抗原(GM试验)检测结果连续2次为阳性,或支气管肺泡灌洗液GM试验检测结果连续2次阳性。由于血液标本的G试验与GM试验结果易受血液制品、纱布敷料、使用半合成青霉素等药物的影响,需注意排除假阳性结果(中等推荐,中等级[56-62])。
(2)呼吸道分泌物(包括经口、气管插管、支气管肺泡灌洗、保护性标本刷等手段获取的标本)直接镜检/细胞学检查结果提示除念珠菌以外的致病真菌菌丝/孢子或真菌阳性(弱推荐,低等级[6,63-64])。
(3)在未留置尿管的情况下,连续2份中段尿液样本培养结果呈酵母菌阳性,或尿检时见念珠菌管型、菌丝,或直接导尿术获得的尿液样本呈酵母菌阳性(>105 CFU/mL),或更换尿管前后的2份尿液样本培养结果呈酵母菌阳性(>105 CFU/mL)(弱推荐,极低等级[4,7,65-66])。
(4)创面分泌物直接镜检/细胞学检查结果显示存在菌丝/孢子,或真菌培养阳性(中等推荐,中等级[4,67-68])。
(5)血液、肺泡灌洗液、深部组织标本中的不同部位2处标本或同一类型标本连续2次检出真菌特异性核酸(包括真菌18s rDNA或核糖体DNA等),包括PCR检测阳性或宏基因组二代测序技术检出同种病原真菌核酸序列(弱推荐,中等级[69-71])。
(6)血液、脑脊液或创面深部组织标本中隐球菌荚膜多糖抗原检测结果为阳性(弱推荐,低等级[72])。
4.1.4 组织学检查
组织学检查是诊断IFI的金标准。在创面深部组织中,尤其是创面与正常组织交界处的组织标本中,镜检结果显示有真菌菌丝侵入未烧伤组织,或在血管周围可见真菌;或真菌特殊染色,如过碘酸-雪夫染色(PAS染色)、六胺银染色、墨汁染色等呈阳性(强推荐,中等级[73-76])。
4.1.5 血液/无菌组织培养
血液或其他无菌体液(脑脊液、腹水、胸腔积液、关节腔积液等)标本真菌培养结果呈阳性,且排除污染(强推荐,中等级[12,77-78])。
4.2 诊断分级
烧伤IFI的诊断分为确诊、临床诊断、拟诊3个级别[53]。
(1)确诊:血液、其他无菌部位组织/器官或创面深部组织标本镜检、微生物培养结果提示真菌感染;
(2)临床诊断:患者符合前文4.1中易感因素、临床特征及实验室检查标准各1项或以上,但不符合血液/无菌组织标本微生物培养或组织学检查标准;
(3)拟诊:患者符合宿主易感因素、临床特征,但不符合任何1项实验室检查标准。见表2。
4.3 鉴别诊断
在烧伤IFI诊断中,应重视IFI与烧伤后全身性细菌感染或创面脓毒症等进行鉴别诊断。后者指致病细菌通过侵入烧伤创面、呼吸道、消化道、导管等进而侵入机体周围正常组织、血管、淋巴管及血液,同时释放大量毒素到血循环中,出现严重毒血症样临床症状,但血培养可能呈阴性;对创面周围组织活检时,每克组织菌量>1×105 CFU且有血管炎或血管周围炎表现;创面分泌物、痰液、血液、尿液、导管等标本细菌微生物学检查结果阳性;同时,血清降钙素原、可溶性CD14亚型等生物标志物的显著升高,往往提示发生全身性细菌感染或混合性感染。但由于烧伤IFI,经常与细菌感染合并存在,故临床鉴别存在一定困难。弱推荐,低等级[79-80]。
5、烧伤IFI的预防
5.1 一般预防
5.1.1 治疗方面
积极修复烧伤创面,以尽快恢复机体的正常解剖生理屏障,减少不必要的侵入性操作。已存在解剖生理屏障损伤或进行有创操作后,应注意积极保护并尽早恢复屏障的完整性:如尽早拔除留置的血管内导管,缩短静脉营养的应用时间且尽早转为肠内营养等。针对大面积烧伤患者,在全身情况允许下可使用含有氯已定等消毒或抗菌活性的液体进行创面擦洗或浸浴以减少真菌定植。同时,应加强创面管理,及时更换潮湿的敷料,避免创面长时间暴露于潮湿的环境。对存在免疫功能抑制的患者,需促进免疫功能的恢复。强推荐,中等级[17,35,81-82]。
5.1.2 感染控制
加强对烧伤ICU环境的监控,对病房进行分区管理,建立隔离病房。严格执行消毒隔离制度、无菌技术操作规程、探视制度及手卫生制度等,减少交叉感染的概率。对病房、仪器、管路等进行定期严格的消毒,尽可能减少灰尘。由于真菌的繁殖与环境湿度关系密切,应严格管理病房的湿度情况,保持环境相对湿度<50%,避免污水存留,并加强病房的通风。此外,尚需对医护人员及患者家属加强卫生宣传教育力度,开展医院感染监控,了解所在烧伤病房中IFI的流行状况。强推荐,低等级[83-84]。
5.2 药物预防
对于符合多项IFI易感因素的高危患者,建议结合所在烧伤中心的病原流行病学特点以及患者的烧伤创面、外科手术等情况,在伤后第2~3周酌情进行预防治疗,疗程为1~2周。对存在确切的免疫功能抑制证据的患者,可结合其临床症状等适当延长IFI预防治疗的疗程,至其免疫抑制状态缓解为止。对于非IFI高危的烧伤患者,一般不建议行预防性抗真菌药物治疗。弱推荐,低等级[4,7,14,85-87]。
预防性抗真菌药物种类的选择如下。
(1)氟康唑:对预防除光滑念珠菌、克柔念珠菌以外的大部分念珠菌感染能起到预防作用,通常口服或静脉给药,首日负荷剂量为400~800 mg或6~12 mg/kg,之后每日维持剂量为200~400 mg或3~6 mg/kg(中等推荐,中等级[88])。
(2)伊曲康唑:对大部分的念珠菌及曲霉菌感染均能起到预防作用,抗真菌谱广。预防治疗通常使用伊曲康唑口服液400 mg/d或静脉注射液200 mg/d。为减少口服液的胃肠不良反应,可在初始几天联合使用伊曲康唑胶囊和口服液,或短期用静脉注射液后改口服制剂(弱推荐,中等级[89])。
(3)伏立康唑/泊沙康唑:对于大部分念珠菌,以及曲霉菌、毛霉菌感染均有较好的预防效果,抗真菌谱广。如所在烧伤中心的热带念珠菌、光滑念珠菌等氟康唑耐药株分离率较高,或患者有较高感染曲霉菌、毛霉菌风险,可使用伏立康唑200 mg、2次/d或泊沙康唑200 mg、3次/d以预防包括曲霉菌或毛霉菌在内的IFI(中等推荐,高等级[90-91])。
5.3 烧伤IFI的监测
对怀疑存在IFI的患者,应多次采集创面分泌物、中段尿、支气管肺泡灌洗液、痰液等标本进行多次反复连续送检,或进行G试验及GM试验等实验室检查,或连续多次行胸部影像学检查,或在发热时进行血培养检查,或尽可能采取痂下深部组织进行镜检或真菌培养,寻找IFI的证据。对送检标本进行真菌培养、鉴定及药物敏感试验,尽早明确感染的菌种和可能的敏感药物(弱推荐,低等级[4,7,62])。
监测真菌定植指数,即收集痰液(气道分泌物)、尿液、胃液、粪便(直肠拭子)、口咽拭子与创面分泌物标本进行真菌定量培养,将培养阳性数/培养部位总数(定植指数)≥0.5视为高频定植。对真菌高频定植患者,需高度警惕发生IFI的可能(中等推荐,低等级[92-93])。
6、烧伤IFI的治疗
6.1 经验性治疗
针对拟诊或临床诊断为烧伤IFI的患者,在临床未获得病原学结果之前,可考虑进行经验性抗真菌治疗,同时进一步寻找病原学证据。药物的选择应综合考虑可能的感染部位,病原真菌、患者预防用药的种类及药物的广谱、有效、安全性和效价比等因素。其疗程应持续至患者临床病情稳定,或相关微生物、影像指标恢复或改善。弱推荐,低等级[14,22,40]。
经验性抗真菌治疗的药物种类的选择如下。
(1)棘白菌素类:包括卡泊芬净、米卡芬净、阿尼芬净,可用于治疗大多数念珠菌导致的侵袭性感染。卡泊芬净首日负荷剂量为70 mg,每日维持剂量为50 mg;阿尼芬净首日负荷剂量为200 mg,每日维持剂量为100 mg;米卡芬净剂量为100 mg(强推荐,高等级[94-95])。
(2)氟康唑:可根据所在烧伤中心流行病原学调查结果,用于经验性治疗敏感念珠菌导致的侵袭性感染。通常口服或静脉给药,首日负荷剂量为800 mg或12 mg/kg,之后每日维持剂量为200~400 mg或3~6mg/kg(中等推荐,中等级[96-97])。
(3)伏立康唑/泊沙康唑/艾沙康唑:为广谱唑类药物,可用于多数念珠菌以及曲霉菌、毛霉菌感染的经验性治疗。伏立康唑静脉给药首日负荷剂量为6 mg/kg(口服给药400 mg)、2次/d,之后维持剂量为静脉给药4 mg/kg(口服给药200~300 mg)、2次/d。另,可选用泊沙康唑,首日负荷剂量为300 mg、2次/d,维持剂量为300 mg、1次/d;艾沙康唑,前2 d负荷剂量为200 mg、3次/d,维持剂量为200 mg、1次/d。中等推荐,高等级[98-101]。
6.2 目标治疗
对有高危因素的烧伤患者须开展连续真菌感染监测,包括真菌培养及真菌抗原检测等。在获得真菌培养阳性结果而尚未取得药物敏感试验结果前,应有针对性地选择抗真菌药物进行全身性治疗。药物选择要参考药物抗菌谱、药理学特点、真菌种类、患者临床病情和耐受性等因素。
建议治疗过程中每周至少行2次血培养(即使体温正常也需进行)。如果积极抗真菌治疗中出现2次或2次以上血培养阳性且均为同一种致病真菌,则即可明确患者为持续真菌血流感染。对于存在持续真菌血流感染者,需要:
(1)查寻和处理原发感染灶;
(2)重复菌株药物敏感试验,确定有无耐药菌株;
(3)仔细排查是否发生播散性感染。弱推荐,低等级[31,102]。
6.2.1 侵袭性念珠菌感染
推荐治疗方案如下:
(1)初始治疗推荐应用棘白菌素类,卡泊芬净首日负荷剂量为70 mg,每日维持剂量为50 mg;阿尼芬净首日负荷剂量为200 mg,每日维持剂量为100 mg;米卡芬净剂量为100 mg(强推荐,高等级[82,103-105])。
(2)静脉滴注或口服氟康唑可作为棘白菌素类的备选方案,但限于非危重患者和氟康唑敏感念珠菌感染患者。推荐首日负荷剂量为800 mg或12 mg/kg,每日维持剂量为400 mg或6 mg/kg(中等推荐,中等级[6,82,106])。
(3)如果分离的念珠菌对氟康唑敏感并且患者病情稳定,经初始抗真菌治疗后血培养或创面深部组织培养均为阴性,可以在初始治疗5~7 d后由棘白菌素类抗真菌药物改为氟康唑序贯治疗(弱推荐,中等级[82,107])。
(4)如果分离的念珠菌为光滑念珠菌、克柔念珠菌或热带念珠菌,应首选棘白菌素类药物,除非药物敏感性试验提示上述菌株对氟康唑或伏立康唑敏感,才可更换为更高剂量的氟康唑,推荐首日负荷剂量为800 mg或12 mg/kg,每日维持剂量为400 mg或6 mg/kg;或选用伏立康唑,首日负荷剂量为6 mg/kg(口服给药400 mg)、2次/d,维持剂量为静脉给药4 mg/kg(口服给药200~300 mg)、2次/d(强推荐,中等级[6,108])。
(5)如果患者对上述棘白菌素类药物或三唑类治疗的反应欠佳,可选用两性霉素B或其脂质体衍生物进行补救治疗,两性霉素B脂质体衍生物的目标剂量为3~5 mg·kg-1·d-1,两性霉素B(去氧胆酸盐)的目标剂量为1 mg·kg-1·d-1(弱推荐,高等级[82,109])。
6.2.2 侵袭性曲霉菌感染
推荐治疗方案如下:
(1)初始治疗推荐应用伏立康唑治疗,首日负荷剂量为400 mg或6mg/kg、2次/d,维持剂量为200~300 mg或3~4 mg/kg、2次/d。可根据所在烧伤中心的病原菌流行病学资料以及患者的肝、肾功能情况及其对治疗的耐受情况,选择其他敏感的三唑类药物,如伊曲康唑、泊沙康唑或艾沙康唑(强推荐,高等级[8,110-112])。
(2)患者不能耐受、治疗无效或药物敏感试验证实曲霉菌存在耐药时(MIC>2 mg/mL),可选择单独或联合使用两性霉素B或其脂质体衍生物进行补救治疗,两性霉素B脂质体衍生物目标剂量为3~5 mg·kg-1·d-1,两性霉素B(去氧胆酸盐)目标剂量为1 mg·kg-1·d-1(强推荐,高等级[112-113])。
(3)卡泊芬净、阿尼芬净等棘白菌素类可与三唑类药物联合用药,作为侵袭性曲霉菌感染补救治疗的二线治疗药物,但不建议用于常规单药治疗(弱推荐,中等级[114-115])。
6.2.3 侵袭性毛霉菌感染
推荐治疗方案如下:
(1)初始治疗,推荐应用两性霉B脂质体,剂量为5~10 mg·kg-1·d-1,且无需从小剂量逐渐增加剂量(强推荐,中等级[9,116-119])。
(2)患者不能耐受两性霉素B脂质体治疗或无法获得两性霉素B脂质体时,可以选用泊沙康唑,首日负荷剂量为300 mg、2次/d,维持剂量为300 mg、1次/d;或选用艾沙康唑,前2 d负荷剂量为200 mg、3次/d,维持剂量为200 mg、1次/d(中等推荐,高等级[120-121])。
(3)如经两性霉素B脂质体治疗1周后患者病情无缓解,可以使用泊沙康唑,首日负荷剂量为300 mg、2次/d,维持剂量为300 mg、1次/d;或使用艾沙康唑,前2 d负荷剂量为200 mg、3次/d,维持剂量为200 mg、1次/d进行补救治疗;或使用两性霉素B脂质体与泊沙康唑/艾沙康唑联合治疗(中等推荐,中等级[120,122-123])。
(4)在无法获得两性霉素B脂质体、泊沙康唑或艾沙康唑的情况下,可使用两性霉素B(去氧胆酸盐)治疗,目标剂量为1 mg·kg-1·d-1,可根据患者病情及耐受情况,于3~5天内快速将剂量加至治疗剂量(弱推荐,低等级[9,124])。
6.3 靶向治疗
应根据真菌培养及药物敏感试验结果,及时选用针对性的敏感抗真菌药物进行全身治疗。建议在IFI各种表现消失1~2周后停药。针对侵袭性曲霉菌、毛霉菌感染的烧伤患者,抗真菌治疗疗程需至少持续4~6周(中等推荐,高等级[18,31,125-126])。
6.4 抗真菌药物的血药浓度监测
临床上广泛使用的三唑类抗真菌药物,除氟康唑外的其他类型药物均依赖细胞色素P450氧化酶代谢,其药代动力学受个体差异影响极大;此外,三唑类抗真菌药物代谢还易受到质子泵抑制剂、肠外营养脂肪乳剂等多种烧伤常用治疗药物的影响。因此,烧伤患者在使用标准剂量的伏立康唑、泊沙康唑等三唑类药物治疗时,初始治疗的血药浓度达标率较低。而临床应用低于有效治疗浓度的三唑类药物,特别是伏立康唑时,可能导致患者发生突破性真菌感染,尤其是发生毛霉菌感染的风险会增加。故临床上使用伏立康唑、泊沙康唑等三唑类药物进行抗真菌治疗时,应在治疗的第3~5天或更改剂量的第4天监测患者血药谷浓度(伏立康唑血药谷浓度应达到0.5 mg/L,泊沙康唑血药谷浓度应达到1 mg/L),以调整给药剂量。强推荐,高等级[127-132]。
6.5 烧伤创面局部用药
对于烧伤创面真菌感染,在使用全身抗真菌药物治疗的同时,可辅以局部外用抗真菌药物或消毒制剂以抑制创面局部真菌的生长与增殖。常用局部外用药物有克霉唑、酮康唑、制霉菌素、特比萘芬、碳酸氢钠溶液、碘酊、含银制剂等[133-134],推荐用法如下。
6.5.1 外用抗真菌药物
(1)克霉唑:对于念珠菌、隐球菌、曲霉菌均有抑制作用,烧伤创面疑似或确诊真菌感染时可外用质量分数3%~5%克霉唑霜。
(2)酮康唑:抗菌谱广,抗菌活性较强,对念珠菌、隐球菌导致的皮肤组织表面和深部感染均有效,常用质量分数1%的酮康唑霜剂或质量分数1%的混悬液涂搽创面,每天2次或3次。
(3)制霉菌素:对包括念珠菌、曲霉菌、毛霉菌在内的多种真菌感染均有疗效,常配置为浓度1×105 U/mL的悬液外用于烧伤创面。
(4)特比萘芬:抗真菌谱广,对于念珠菌、曲霉菌均有效,临床常外用质量分数1%的特比萘芬乳膏,2次/d。弱推荐,极低等级[133,135]。
6.5.2 抗真菌消毒剂
(1)碳酸氢钠溶液:由于在碱性条件下,包括念珠菌、霉菌在内的大部分致病真菌的生长会受到抑制,故对于临床怀疑或明确存在真菌感染的烧伤创面,可使用碳酸氢钠溶液进行创面湿敷治疗,常用质量分数为1%~4%。
(2)碘酊:为碘与碘化钾的乙醇溶液,常用质量分数为2%,可用于治疗Ⅲ度烧伤创面焦痂或坏死组织上形成的霉斑,每天1次或2次。弱推荐,低等级[4,134]。
6.5.3 含银制剂类
含银制剂具有广谱抗菌作用,创面局部应用磺胺嘧啶银、硝酸银溶液或含银离子敷料对于真菌感染有一定的预防和治疗作用。磺胺嘧啶银常用质量分数为1%,常以霜剂或糊剂应用于烧伤创面。硝酸银溶液常用质量分数为0.5%,可浸泡敷料后湿敷感染的烧伤创面。弱推荐,低等级[136]。
6.5.4 其他
对于侵袭性毛霉菌、曲霉菌、镰刀菌导致的烧伤创面感染,如通过全身抗真菌治疗和积极的清创后创面感染仍不能有效控制,可在进行全身抗真菌治疗的基础上,将两性霉素B配制为2 mg/mL的溶液,用于感染烧伤创面的局部湿敷治疗(弱推荐,低等级[137-138])。
6.6 外科治疗
一旦明确烧伤创面或其他非烧伤部位的皮肤软组织发生IFI,特别是发生曲霉菌或毛霉菌感染,应迅速果断地彻底清除感染病灶,充分冲洗创面后采用暴露或半暴露治疗,保持创面干燥并在局部应用抗真菌药物。同时静脉滴注抗真菌药物进行全身治疗。待真菌感染得到有效控制后,再根据患者全身及创面情况选择自体皮、异体(种)皮、人工皮等封闭创面。强推荐,低等级[25,125,139-141]。
对于毛霉菌、镰刀菌、曲霉菌等侵袭性感染导致深部组织甚至肢体坏死,如在药物治疗效果不佳,或经多次清创治疗后病变坏死范围仍呈进行性扩散但病变尚未累及多个肢体的情况下,应及时行感染肢体的截肢治疗,避免引起全身播散性感染而危及生命(强推荐,中等级[142-143])。
6.7 免疫调节治疗
粒细胞缺乏、T淋巴细胞功能障碍是重症烧伤患者并发IFI的重要诱因。因而,伴有粒细胞、T淋巴细胞缺乏的烧伤IFI患者发生IFI的风险显著升高。此外,某些遗传性免疫缺陷可引起机体免疫功能受损,如CARD9基因缺陷可引起Th17细胞免疫功能障碍,导致罹患该遗传性疾病的患者对真菌具有高度的易感性[4,7,144-146]。对于存在上述情况的重症烧伤患者,可考虑应用粒-巨噬细胞集落刺激因子、胸腺肽α1或γ干扰素等积极纠正机体的免疫功能紊乱,或有助于烧伤IFI的预防或治疗。而对于粒细胞、淋巴细胞计数正常,或不伴有遗传性或获得性免疫缺陷的患者,不推荐进行免疫调节治疗。弱推荐,低等级[146-147]。
本指南中所涉及的显著性差异,均以P<0.05为标准。本指南的专家推荐意见信息路径图,见图1。
《烧伤侵袭性真菌感染诊断与防治实践指南(2024版)》编写组
首席专家:罗高兴、袁志强[陆军军医大学(第三军医大学)第一附属医院全军烧伤研究所]
专家组成员(单位名称以拼音排序,姓名以姓氏笔顺排序):安徽医科大学第一附属医院烧伤科徐庆连,海军军医大学第一附属医院烧伤外科王光毅、唐洪泰,河北医科大学第三医院烧伤与创面修复中心张庆富,吉林大学第一医院烧伤外科于家傲,暨南大学附属广州红十字会医院烧伤整形科李孝建,江南大学附属医院烧创伤诊疗中心吕国忠,解放军总医院第四医学中心烧伤整形医学部申传安,解放军总医院医学创新研究部转化医学研究中心姚咏明,兰州大学第二医院烧伤整形与创面修复外科刘毅,陆军军医大学(第三军医大学)第一附属医院全军烧伤研究所李海胜、周俊峄、罗高兴、袁志强、彭毅志,陆军军医大学(第三军医大学)第一附属医院药剂科孙凤军,陆军军医大学基础医学院微生物学教研室乐率,南方医科大学第十附属医院烧伤整形外科周军利,南通大学附属医院烧伤整形外科张逸,山东第一医科大学第一附属医院(山东省千佛山医院)烧伤与创面修复外科王一兵,上海交通大学医学院附属瑞金医院灼伤整形科刘琰,深圳大学第一附属医院烧伤整形科吴军、郇京宁,首都医科大学附属北京积水潭医院烧伤科沈余明,首都医科大学附属北京儿童医院烧伤整形科齐鸿燕,武汉大学同仁医院暨武汉市第三医院烧伤科谢卫国,浙江大学医学院附属第二医院烧伤与创面修复科韩春茂,郑州市第一人民医院烧伤科夏成德,《中华烧伤与创面修复杂志》梁光萍,中南大学湘雅医院烧伤整形外科张丕红,中山大学附属第一医院烧伤与创面修复科谢举临
方法学专家组成员:林辉[陆军军医大学(第三军医大学)第二附属医院消化内科]、王聪(四川大学华西医院循证护理中心)、邬娜(陆军军医大学军事预防医学院流行病学教研室)
执笔组成员:周俊峄、李海胜[陆军军医大学(第三军医大学)第一附属医院全军烧伤研究所]
文献整理组成员:孔易、武艳军、薛冬冬、周灵、朱伟[陆军军医大学(第三军医大学)第一附属医院全军烧伤研究所]
证据组成员:黎宁、马思远、钱卫、宋华培、谭江琳、向飞、詹日兴[陆军军医大学(第三军医大学)第一附属医院全军烧伤研究所]
临床问题征询专家组成员:上述专家组成员
利益冲突声明
所有编写组成员均声明不存在利益冲突,无商业组织向本共识编写组支付费用。本共识制订过程中需要的资金均来自本文著录的基金项目,且推荐意见未受资助影响。
参考文献略
相关文献:
危重烧伤并发侵袭性真菌感染患者的临床特征及死亡危险因素分析(识别下方二维码查看文献)
引用本文: 李琰光, 昌帅磊, 谢江帆, 等. 危重烧伤并发侵袭性真菌感染患者的临床特征及死亡危险因素分析[J]. 中华烧伤与创面修复杂志, 2023, 39(7): 618-624. DOI: 10.3760/cma.j.cn501225-20230415-00127.
点击文末“阅读原文”查看指南全文
↓↓↓









